Teaching mediation
Introduction
‘The problem with communication is the illusion that is has occurred.’ George Bernard Shaw
Mediation is receiving a lot of attention at the moment, and it’s causing some confusion. I will do my best to unpack and resolve this confusion and outline why I believe mediation is important for teachers, for language classrooms and for learning activities.
One of the reasons for confusion is perhaps the associations of the word in everyday speech. A quick look at the Macmillan Dictionary …
… gives us this commonly-held sense of conflict resolution, of calming things down, of stopping a fight. Although this is certainly a worthwhile linguistic and interpersonal skillset, it doesn’t seem like something teachers want to be doing as part of their daily practice!
Another potential problem is that the concept of mediation in language teaching and learning was not fully developed in the original CEFR publication. The overriding sense from the 2001 CEFR scales dealing with mediation was of an interpretation role between two languages – explaining an item on an Italian menu to a German speaker, for example. Although this plurilingual dexterity still has a role in recent considerations of mediation, it is very much a single piece in a larger jigsaw.
So, what is ‘mediation’?
What definition, explanation or exemplification will do ‘mediation’ justice and bring an end to the confusion? I think an effective way to look at it is:
‘Mediation is when we use language to explain something to someone who doesn’t fully understand it without our help.’
So far, so simple … but we need to tease this out a bit to get closer to a useful meaning.
Firstly, what is the ‘something’ this person doesn’t understand? Well, this could be another person or group of people, for example, or a concept, or a text. Importantly, the something is also conceptualised as an existing piece of communication, not something that that the mediator is producing her/himself.
And why don’t they understand it without the mediator’s help? Well, here’s where it gets interesting and we start to unpick the range of skills which may be required in mediating understanding. One reason might be as simple as the ‘German-menu and French speaker’ example above: that is, there are different language backgrounds creating the misunderstanding.
However, it could also be that different levels of the same language are the root cause of the problem, and the language produced has to be simplified or clarified or restructured to foster understanding. This, then, immediately takes us away from the idea of mediation being concerned with only working across two different languages.
There are other possibilities too. Maybe the misunderstanding is caused by a lack of subject knowledge, or not having the specific terminology associated with that field. Maybe it’s due to different processing preferences – the comfort with interacting with a particular text type, or familiarity with its structure and nuances. Maybe it’s a question of cultural difference, and the reader or listener has got the wrong end of the stick because of something which sits outside the communication event itself, and more within norms and expectations of what the communication will be like. It could even be a question of age and cognitive capacity for dealing with the abstractness of an idea or the way it is communicated. Or perhaps the problem lies with a difference of opinions, and these opinions – strongly or loosely held – are creating a barrier to understanding.
Now we start to see that the simple idea of ‘using language to explain something to someone who doesn’t fully understand it without our help’ is much more layered and nuanced than it seems on the surface. More layered, sure. More nuanced, definitely. But does this mean it’s more complicated or challenging for teachers to work with? Not at all. Because the interesting thing is that overcoming the reasons for potential misunderstanding outlined above is really what teaching, and particularly language teaching, is all about.
Teachers as mediators
Teachers themselves are great mediators! I’d go so far as to say that mediation competences are the making of a skilled teacher. For a start, we teachers understand the challenges that different levels of language difficulty and complexity pose for learners. For many working in EMI (English as a Medium of Instruction) contexts, for example, we need to help non-language teachers understand this very fact.
We understand the importance of content knowledge and the development of both a broad and a specific lexical resource. We appreciate the importance of field-specific terminology – never more so than when we try to explain a language- or teaching-related idea to a friend outside our field!
We know how texts differ in their organisation and norms, and how genre-awareness affects both receptive and productive competence among learners.
We get it that learners like to work with texts in different ways and have preferences that may be deeply ingrained or change from activity to activity. And we realise that educational and cultural background, age, and beliefs or opinions can affect the way people process information and prepare their responses.
In short, the very challenges that create a need for mediation are the ones that we teachers learn how to meet head on and resolve as we develop. And what’s more, we have the strategies for doing this: they form part of our classroom activities and teaching competences. For overcoming difficulties in language level, we reformulate, scaffold, simplify and deconstruct. For difficult concepts, we explain, question, illustrate, exemplify and elicit. To deal with different processing preferences, we reframe, adapt, mash up, supplement and check. And so on.
Teaching mediation skills
We’ve established then, that good language teachers are pretty good mediators. So how do we impart these skills to our learners, and do they even need them? Not all of them will go on to become teachers, after all. (As Lee Iococca says, ‘In a completely rational society, the best of us would be teachers and the rest of us would have to settle for something else’, but we know our society is far from rational!)
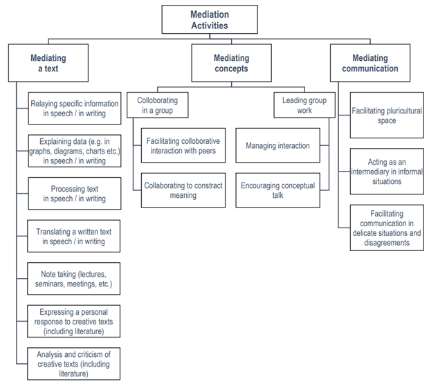
The new (2018) Companion Volume to the Common European Framework of Reference for Languages (CEFR CV) is a good place to start for the answer. The expanded and greatly developed illustrative descriptors and associated explanations in the CEFR CV break mediation down into three main areas: Mediating Texts, Mediating Concepts and Mediating Communication.

If we just pick a few examples in these boxes, ‘Explaining data (e.g. in graphs, diagrams, charts, etc.) in speech / in writing’, ‘Collaborating to construct meaning’, and ‘Facilitating communication in delicate situations and disagreements’, for example, we can quickly see their direct relationship to real-life situations (particularly in the workplace and educational settings), and to the kinds of learning and assessment tasks we commonly set up for learners in the classroom.
And remember, these are just the names of the scales! For each one of these, there are illustrative descriptors at each of the levels so familiar to us now – C1, B2, A2, etc – and also at Pre-A1 and plus levels for many of the scales. This gives us an exciting and powerful resource to help describe tasks and performances within the mediation competences and to help us start to see how real-life language work, using texts produced by others, can be usefully framed and encouraged and recognised.
The benefits of mediation
But it’s not just the fact that mediation has been given a facelift in the new Companion Volume that means we should be engaging with it as teachers. The principles that underlie a renewed and reinvigorated focus on working with mediation tasks in the classroom, and developing mediation strategies (five further CEFR CV scales!) among our learners, go much deeper.
Firstly, there’s the fact that much of mediation in practice involves awareness of difference and diversity – and this can be explored and exploited to address inter-cultural differences, mixed-ability differences, physical and learning differences, and even differences of opinion.
Second, mediation allows us to think beyond language-as-a-subject teaching, and to look at the skills involved in working with content subjects in other languages – in CLIL (Content and Language Integrated Learning) and EMI contexts, for example – where strategies for dealing with texts at the discourse, sentence/utterance, phrase and word level make such a difference to successful engagement with the content.
And third, the opportunities for developing meaningful and authentic activities for looking at language and communication based around mediation competences mean that English for Professional Purposes, Specific Purposes, Academic Purposes, and other Purposes-as-yet-unnamed(!) can gain a renewed rationale, structure and set of reference points. This will potentially lead to more meaningful outcomes at the activity, lesson and course level for participants and organisations alike.
Conclusion
I’ve argued that mediation deserves its place in the limelight, and deserves to be explored and understood for what it can really mean beyond ‘explaining something to someone who doesn’t fully understand it without our help’. This should not be seen as a leap into the unknown for teachers, because, as teachers, we use mediation skills and strategies all the time, and we are exemplars of mediation in action. The challenge, then, is to embrace the resources provided in the new CEFR Companion Volume and the increased reference to mediation which will doubtless emerge in coursebooks and other teaching materials, and to exploit this in our teaching to give learners the same powers we teachers wield in our everyday practice.
About the author

Thom Kiddle is Director of Norwich Institute for Language Education (NILE), Vice Chair of Eaquals, and Founding Director of AQUEDUTO. He will be running a training workshop on The CEFR Companion Volume Mediation scales operationalised: Towards English for Professional Purposes in actionat the Eaquals event in Krakow in November 2019.
Macmillan Education and NILE have joined together to develop and promote quality teacher education programmes worldwide. Find out more about our joint courses here: www.macmillanenglish.com/nile
Find out more about Language Hub, a new six-level general English course for adult learners designed to take the complexity out of teaching English, here: http://languagehub.macmillanenglish.com
